各区(市、县)教育局、各市直属学校:
为进一步加快推进教育数字化转型,提升教师信息化教学能力,促进信息技术与学科教学深度融合,按照年度工作部署,经研究决定,组织开展 2022 年贵阳市教师技能大赛 - 信息技术教学应用成果比赛(以下简称 " 成果比赛 ")。现将有关事宜通知如下:
一、赛事组织
" 成果比赛 " 分三级赛事。校级比赛由各中小学校(幼儿园)自行组织;县级比赛由各区(市、县)教育局负责组织实施;市级比赛由市教育局主办,市电化教育馆负责具体组织实施。
二、参赛对象及范围
参赛对象为全市幼儿园、中小学、中职学校教师及教育信息技术工作者。各区(市、县)教育局和市直属学校应认真组织本辖区和学校教师参赛,充分调动全体教师参与活动的积极性和主动性。做到广泛动员,校校参与,人人参赛。
三、作品类别
参赛作品类别包括:教育技术论文、教育教学课件、教学优质课。
四、报名时间
作品报名提交时间为 10 月 26 日 -11 月 25 日。
五、报名方式
通过贵阳市教研网络平台报名参赛。
六、评审时间
(一)校级比赛评审、推优时间应在 11 月 25 日前完成,给参赛教师预留足够的作品上传时间。
(二)县级比赛评审、推优时间为 11 月 26 日 -12 月 2 日。
(三)市级比赛评审时间为 12 月 3 日 -12 月 20 日。
七、作品要求
参赛作品必须是基于现代教育技术环境下,紧扣教育信息化发展趋势,与教育教学活动相关,并能充分运用现代教育资源和现代教育技术,提高教育教学质量的作品。
(一)作品制作及报送要求
1. 教育技术论文
文章要有明确的观点和具体的内容,能突出重点,围绕一个中心展开论述,能反映学术研究和实践创新。
(1)论文格式:正文页包含题目、摘要(200 字以上)、关键词(3 — 5 个)、参考文献,正文页不能有作者姓名及工作单位信息。大小不超过 10MB。
(2)论文查重:参赛论文在报送前应自行进行查重,并将查重报告作为参赛作品的附件同时上传,以备评审复核。未附查重报告,查重率高于 30% 的作品一律不予评审。
(3)报送方式:作品通过贵阳市教研网络平台报名参赛。作品以文章形式 PDF 格式发布上传。
网址:
http://wljy.gysdjg.cn/show_giraffe.do?siteId=1
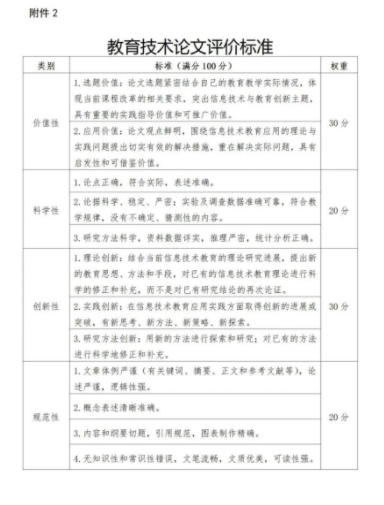
(4)评分标准参看附件 2。
2. 教育教学课件
教育教学课件是指基于数字化、网络化、智能化信息技术和多媒体技术,根据教学内容、目标、过程、方法与评价进行设计、制作完成的应用软件。能够有效支持教与学,高效完成特定教学任务、实现教学目标。各类教学软件、学生自主学习软件、教学评价软件、仿真实验软件等均可报送。
(1)参与范围:学校专职教师需全员参与该项目比赛活动,原则上做到校内参赛作品知识点不重复,参与情况将作为各区(市、县)教育局、各市直属学校年终考评考核指标和赛事优秀组织单位评选的依据。
(2)制作要求:视频、声音、动画等素材使用常用文件格式。课件应易于安装、运行和卸载;如需非常用软件运行或播放,请同时提供该软件,如相关字体、白板软件等。建议同时报送软件运行录屏解说文件,作品总大小建议不超过 500MB。
(3)报送方式:作品通过贵阳市教研网络平台报名参赛。作品为单独可运行文件的,以资源形式直接上传;作品中有附带相关素材的,以资源形式 zip 压缩包格式上传。
网址:
http://wljy.gysdjg.cn/show_giraffe.do?siteId=1
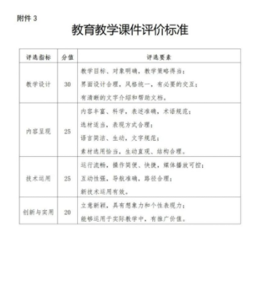
(4)评分标准参看附件 3。
3. 教学优质课
教学优质课是指利用信息技术优化课程教学,转变学习方式,创新课堂教学模式,解决学科教学中重难点问题的完整课堂实录。内容须符合义务教育课程标准和普通高中课程标准(实验)的理念和要求,体现信息技术与学科性质及特点的融合。
(1)制作要求:报送的课例应是根据教学设计所完成的课堂实录,主要教学环节应有字幕提示。每节课为一个标准课时(幼儿园:15-25 分钟;小学:40 分钟;中学:40 分钟或 45 分钟,时间不合标准不予评选)。视频拍摄质量不低于 DV 格式质量,图像、声音清晰,使用 mp4 等常用格式。作品总大小建议不超过 500MB。
(2)报送方式:作品通过贵阳市教研网络平台报名参赛。作品中的课堂实录,以视频形式直接上传,如有其他相关资料的(教学设计、教学资源、教学效果评价和教学反思等),资料以 zip 压缩包格式通过 " 插入附件 " 上传。
网址:
http://wljy.gysdjg.cn/show_giraffe.do?siteId=1
(3)评分标准参看附件 4。
( 二 ) 作品资格审查
1. 每名教师每个类别限报一件参赛作品 , 多报的取消参赛资格。
2. 有政治原则性错误和学科概念性错误的作品,取消参赛资格。
3. 杜绝弄虚作假行为,评选时一经发现,取消比赛资格;对获奖作品有弄虚作假举报的,一经核实,取消所获奖项。
4. 所有参赛作品需是 2022 年度以来从未参加过其他比赛活动,从未在任何报刊、杂志等媒体发表的原创作品。
5. 资料的引用应注明出处,如引起知识产权异议和纠纷,其责任由作品作者承担。
八、评比办法
(一)各学校初赛应在规定的作品报名截止时间节点前提前完成,组织评比形式不限。
(二)各区(市、县)复赛在贵阳市教研网络平台上进行,评比结束后,在规定时间节点内按规定推荐名额择优推荐作品参加市级评选 ( 详见附件 1 ) 。各市直属学校在本校组织校内评选后,各类别按本校专职教师数的 10% 推荐参加市级决赛。
(三)推送参加市级决赛的所有作品由市电教馆组织专家进行最终评审。
九、奖项设置
(一)各参赛类别分组别按参赛作品总数的 60% 分别设置一等奖、二等奖和三等奖,各奖项比例为 2:3:5。
(二)市赛活动领导小组根据各单位目标任务完成情况(60%)及获奖情况(40%)综合评定区(市、县)教育局、市直属学校 " 优秀组织奖 "。
(三)各组别报名作品未达 10 件时将不单独设置该组别奖项,取消该类别评选。
十、评比结果运用
(一)评选完成后,将对评选出的论文进行专业查重,通过查重的优秀论文 , 颁发获奖证书,部分优秀作品将以期刊专辑的形式刊发。
(二)评选出的获奖作品择优在贵阳市中小学教育资源公共服务平台和贵阳市教研网络平台上展示。
(三)如遇省级、国家级类似评比活动,根据评审结果,择优推荐作品参加相关活动。
十一、联系方式
赛事有关信息将在贵阳市电化教育馆公众号上发布,各单位赛事负责人及参与教师可随时关注。
比赛联系人:徐晓春
联系电话:85605716
平台技术联系人:张琳琳
联系电话:13325129920
专线服务电话:400-086-2828
网络服务 QQ 号码:2111958576
附件:1. 各区(市、县)、市直属学校各类作品推荐名额分配表;
2. 教育技术论文评价标准;
3. 教育教学课件评价标准;
4. 教学优质课评价标准。
贵阳市教育局办公室
2022 年 10 月 18 日
详细附件如下




1阅读协议
>2设置个人信息
1.服务总则
贵州省会展行业综合信息服务平台(https://guizhouexpo.cn以下简称“平台”)由中国国际贸易促进委员会贵州省委员会(贵州省博览事务局)主办,为注册平台用户提供准确、及时、权威的会展行业信息服务。本协议规定了平台用户应享受的各种服务及必须遵守的相关事项。用户必须完全接受本协议条款才能成为平台用户。
2.用户申请方式
用户可访问贵州省会展行业综合信息服务平台(https://guizhouexpo.cn),并在其首页注册区进行在线注册。
用户可自行确定在本网站使用的用户名(会员帐号)和密码并须自行负责对其会员帐号和密码的保密,且须对其在该会员帐号和密码下发生的所有行为承担责任。主办方不对因用户未能遵守本条规定而发生的任何损失或损毁负责。
3.服务变更
平台具体服务内容及方式由实际情况确定,并保留变更、终止部分或全部网络服务的权利。
4.入网规则
4.1用户在申请使用平台时,须提供详尽、准确的用户资料,并及时更新注册资料。如果注册资料包含有不正确的信息,平台有权终止用户使用资格。
4.2用户注册成功后,平台将保证用户帐号及相应的密码的唯一性,该用户帐号和密码由用户负责保管。用户应当对以其帐号进行的所有活动和事件负法律责任。
4.3用户必须同意接受平台通过手机短信、电子邮件或其他方式向用户发送的贵州省会展行业信息或其他相关信息。
4.4用户在使用平台服务过程中,必须遵循以下原则:
(a)遵守中国有关的法律和法规;
(b)遵守标准版权规定。
(c)不得以任何非法目的使用网络服务系统;
(d)遵守所有与网络服务有关的网络协议、规定和程序;
(e)如发现任何非法使用会员帐号或会员帐号出现安全漏洞的情况,应立即联系平台管理方。
4.5平台不对用户所发布信息的删除或储存失败负责。平台保留判定用户的行为是否符合平台服务网协议条款的权利。用户违背服务条款的规定,平台有权中断对其提供服务。
5.内容所有权
5.1平台提供的网络服务内容包括:文字、软件、声音、图片、录象、图表、广告等。所有这些内容受版权、商标和其它财产所有权法律的保护。
5.2用户只有在获得平台或其他相关权利人的授权之后才能使用这些内容,而不能擅自复制、再造这些内容、或创造与内容有关的派生产品。
6.服务条款的修改和服务修订
平台有权在必要时修改本服务条款和法律声明,并将在平台重要页面上向用户提示变动内容。如果用户继续享用服务,则视为接受法律声明和服务条款的变动。
7.用户隐私制度
7.1保护用户隐私是平台的一项基本政策,保证不对外公开或向第三方提供用户注册资料及用户在使用网络服务时存储在贵州省会展行业综合信息服务平台的非公开内容,但下列情况除外:
(a)事先获得用户的明确授权;
(b)根据有关的法律法规要求;
(c)按照相关政府主管部门的要求;
(d)为维护社会公众的利益;
(e)为维护平台的合法权益。
7.2平台可能会与第三方合作向用户提供相关的网络服务,在此情况下,如该第三方同意承担与平台同等的保护用户隐私的责任,则平台可将用户的注册资料等提供给该第三方。
8.免责声明
8.1用户明确同意其使用平台网络服务所存在的风险将完全由其自己承担;因其使用平台网络服务而产生的一切后果也由其自己承担,平台对用户不承担任何责任。
8.2平台不担保网络服务一定能满足用户的要求,也不担保网络服务不会中断,对网络服务的及时性、安全性、准确性也均不作担保。
8.3平台对用户在使用中可能产生的任何损害不承担责任。
9.保障
如因用户违反有关法律、法规或本协议项下的任何条款而给平台或任何其他第三方造成损失,用户必须承担由此造成的损害赔偿责任。
10.服务变更、中断或终止
10.1如因系统维护或升级的需要而暂停网络服务,平台将尽可能事先进行通告。
10.2如发生下列任何一种情形,平台有权随时中断或终止向用户提供本协议项下的服务而无需通知用户:
(a)用户提供的资料不真实;
(b)用户违反本协议中规定的使用规则。
10.3用户对条款修改有异议,或对平台的服务不满,可以行使如下权利:
(a)停止接受贵州省会展行业综合信息服务平台的服务。
(b)通知平台停止对本用户的服务。
10.4除前款所述情形外,平台同时保留在不事先通知用户的情况下随时中断或终止部分或全部服务的权利,对于所有服务的中断或终止而造成的任何损失,平台无需对用户或任何第三方承担任何责任。
11.通知和送达
本协议项下所有的通知均可通过重要页面公告、手机短信、电子邮件或常规的信件传送等方式进行;本条款所述通知于发送之日视为已送达收件人。
12.法律管辖
12.1本协议的订立、执行和解释及争议的解决均应适用中华人民共和国的法律。
12.2如发生平台服务条款与中华人民共和国法律相抵触时,则相抵触的条款将按法律规定重新解释,而其它条款则依旧保持对用户产生法律效力和影响。
13.其他规定
13.1本协议构成双方对本协议之约定事项及其他有关事宜的完整协议,除本协议规定的之外,未赋予本协议各方其他权利。
13.2如本协议中的任何条款无论因何种原因完全或部分无效或不具有执行力,本协议的其余条款仍应有效并且有约束力。
13.3本协议中的标题仅为方便而设,在解释本协议时应被忽略。
14.解释权
本服务条款的解释权归平台主办单位。